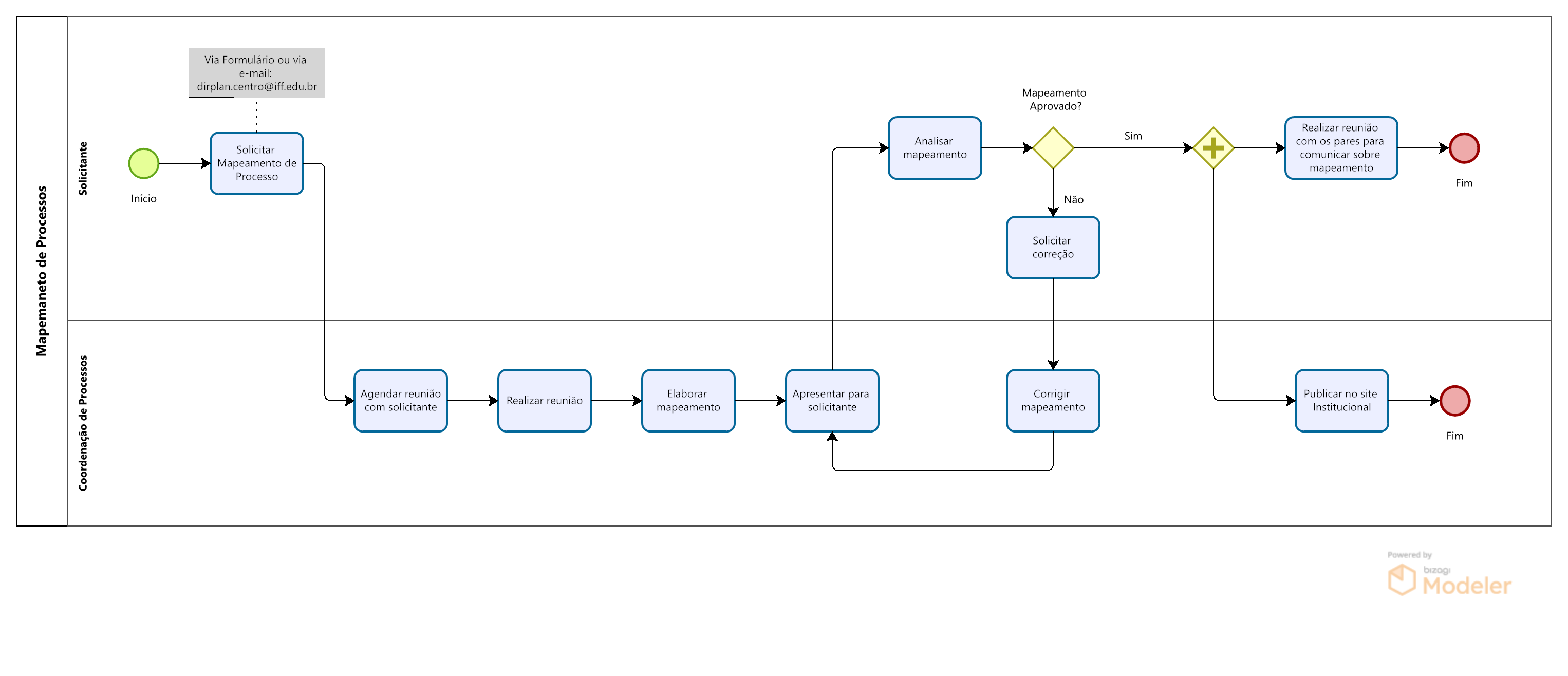
Página Inicial Solicitação de Mapeamento de Processos