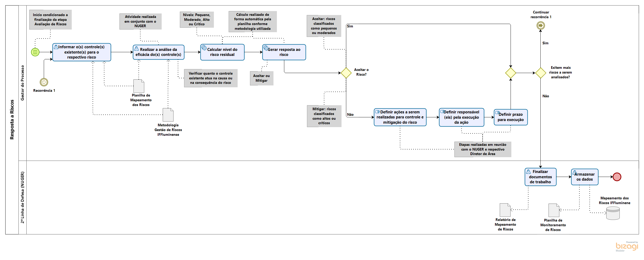
Página Inicial Resposta a Riscos