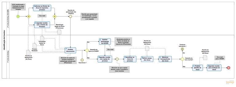
Identificação de Eventos
por Comunicação Social da Reitoria
publicado
22/05/2020 15h00,
última modificação
28/09/2023 13h23
Todo o conteúdo deste site está publicado sob a licença Creative Commons Atribuição-SemDerivações 3.0 Não Adaptada.