CAMPUS
CAMPOS CENTRO
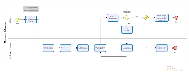
Solicitação de Mapeamento de Processos
por Assessoria de Comunicação Social do Campus Campos Centro
última modificação
19/03/2026 12h12
Todo o conteúdo deste site está publicado sob a licença Creative Commons Atribuição-SemDerivações 3.0 Não Adaptada.